首页
易游官网登录入口_易游(中国),
公司概况
领导致辞
管理团队
组织架构
所属单位
新闻中心
建工要闻
公司新闻
基层动态
媒体聚焦
资质荣誉
企业资质
重要奖项
重要荣誉
经典工程
公路工程
桥梁工程
市政公用
隧道工程
轨道交通
房建工程
物资设备租赁
特许经营
建筑产业化
试验检测
党的建设
党建工作
纪检监察
群团工作
先进典型
教育培训
网上信访
企业文化
核心价值理念
电子画册
家文化
大事记
信息公开
企业信息
经济信息
三重一大事项
社会责任履行
整改落实情况
其他重要信息
专题专栏
党的二十大
两级职代会
信息系统入口
公路智能制造分会
协会简介
协会动态
信息公开
Information Disclosure
企业信息
经济信息
三重一大事项
社会责任履行
整改落实情况
其他重要信息
首页
信息公开
三重一大事项
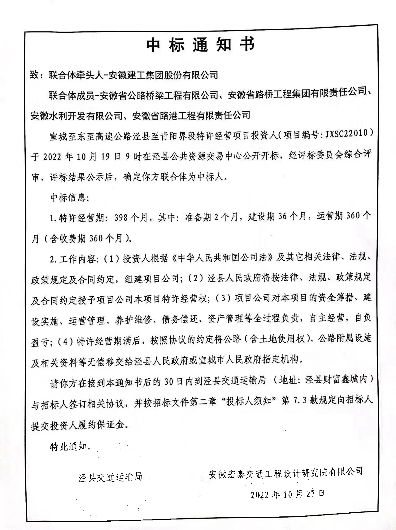
中标通知书(二)
发布时间:2022年11月18日
来源:
安徽路桥公司
发布人:
党委工作部
作者:
安徽路桥公司
浏览:9652次
广发体育
|
荣耀体育官方网站
|
荣耀体育官方站网页版
|
kaiyun开云官方在线入口
|
小兰电竞官网
|
荣耀体育·荣耀体育(中国)官方网
|
GAMES
|
米兰电竞
|