公司两项目获评全国安全生产标准化工地

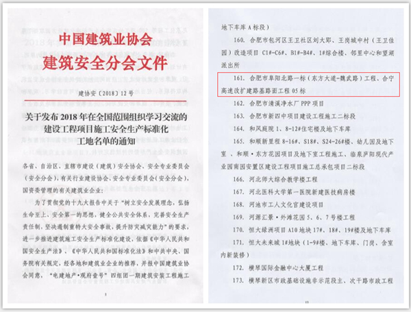
近日,从中国建筑业协会建筑安全分会传来喜讯,公司承建的阜阳北路高架01标和合宁高速改扩建路基路面工程05标两项工程荣获“2018年全国建设工程项目施工安全生产标准化工地”荣誉称号。
该荣誉是住建部批准的建筑工程安全生产领域最高奖项,被业内誉为安全文明标准化施工的“鲁班奖”。
阜阳北路高架01标深入探索标准化、规范化、精细化、信息化和智慧化管理,打造独具特色的路桥智慧工地,得到了行业主管单位的肯定与好评。合宁高速改扩建路基路面工程05标作为全国首个“保四通”、安徽省首条“四改八”工程,积极面对边通车边施工、山体爆破等重大安全风险压力,深入开展安全生产标准化建设,为全线树立了标杆。
此次获评全国安全生产标准化工地,是对公司大力推进施工现场安全生产标准化管理工作成绩的充分肯定。今后,公司将继续加强安全文明标准化建设,充分发挥示范工地的引领和带动作用,进一步提升施工现场安全生产标准化管理水平和安全创优意识。